

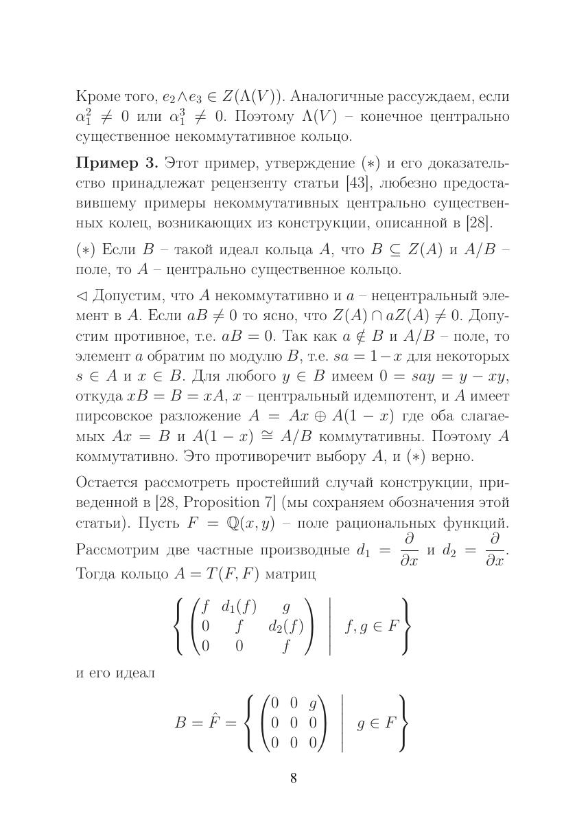
Центрально существенные кольца
Авторы: Туганбаев А. А.
Издательство: ФЛИНТА
ISBN 978-5-9765-5093-3; 2022 г.
Кол-во страниц: 160
О книге:
Монография является первой в мире книгой, где систематически изучаются интенсивно изучаемые математиками кольца R, являющиеся существенными расширениями модулей R
Вверх