

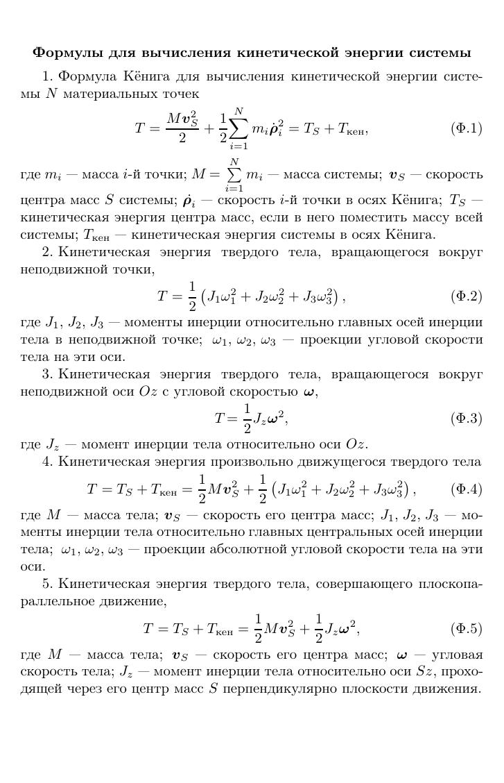
Теоретическая механика в задачах. Лагранжева механика. Гамильтонова механика
Авторы: Барбашова Т.Ф., Кугушев Е.И., Попова Т.В.
Издательство: МЦНМО (Московский центр непрерывного математического образования)
ISBN 978-5-4439-2025-2; 2013 г.
Кол-во страниц: 391
Гриф: Допущено УМО по классическому университетскому образованию в качестве учебного пособия для студентов высших учебных заведений, обучающихся по направлению подготовки высшего профессионального образования 010800 «Механика и математическое моделирование» и специальности 010701 «Фундаментальная математика и механика»
О книге:
Данное издание продолжает серию учебных пособий по теоретической механике, выпускаемых кафедрой теоретической механики и мехатроники механико-математического факультета Московского государственного университета им. М.В.Ломоносова. В пособии приводятся подробные решения задач основных типов по курсу «Аналитическая механика». Издание предназначено для студентов и аспирантов естественно-научных факультетов университетов, а также преподавателей теоретической механики.