

Компьютерные технологии в механике приборных систем
Компьютерные технологии в механике приборных систем
Авторы: Мельников В.Г., Иванов С.Е., Мельников Г.И.
Издательство: НИУ ИТМО (Санкт-Петербургский национальный исследовательский университет информационных технологий, механики и оптики)
ISBN 5-7577-0317-2; 2006 г.
Кол-во страниц: 127
О книге:
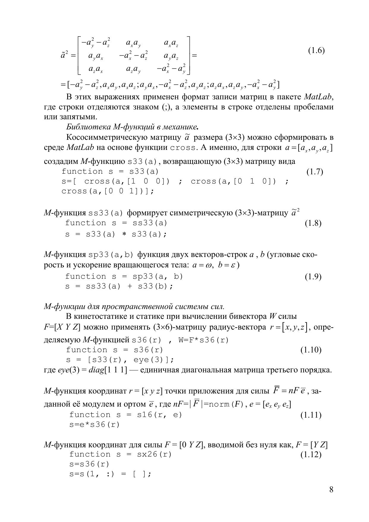
Пособие содержит векторные и матричные математические модели механики приборных систем в среде MATLAB с систематическим применением пакета расширения Symbolic Math, с предлагаемой системой М-функций и приёмов конкатенации матричных выражений. Внимание уделено составлению матричных динамических и кинетостатических уравнений движения технических объектов на подвижной платформе, приведению систем уравнений Лагранжа и Гамильтона к матричной нормальной форме Коши. На типовых символьных и численных задачах показан непосредственный переход от системы векторных уравнений к матричному уравнению.