

Схемотехника аналоговых электронных устройств. Теория
Схемотехника аналоговых электронных устройств. Теория
Издательство: Национальный исследовательский Томский государственный университет
2013 г.
Кол-во страниц: 232
О книге:
Пособие включает в себя теоретический материал по курсу «Схемотехника аналоговых электронных устройств». Для студентов радиофизического факультета обучающихся по специальности 210601 «Радиоэлектронные системы и комплексы».
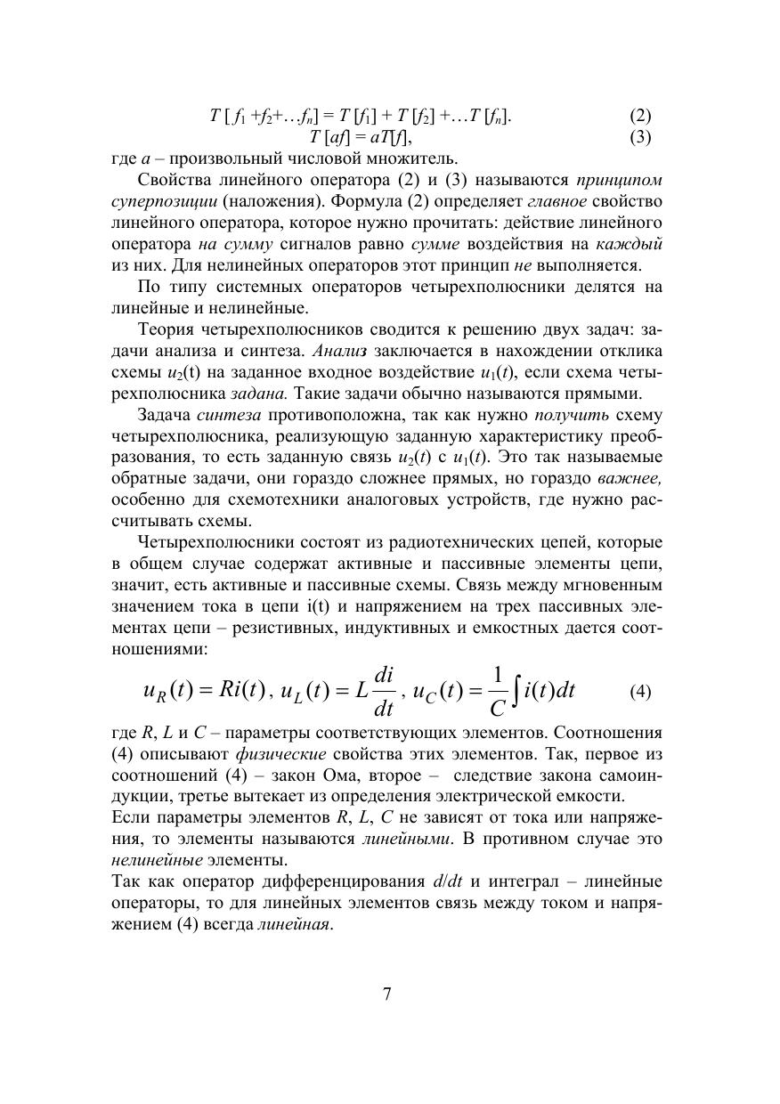
Вверх