

Сервисы MATHCAD 14: реализация технологий экономико-математического моделирования
Сервисы MATHCAD 14: реализация технологий экономико-математического моделирования
Авторы: Назаров Д.М., Пожарская Г.И.
Издательство: Национальный Открытый Университет "ИНТУИТ"
Издание: 2-е изд.
2016 г.
Кол-во страниц: 225
О книге:
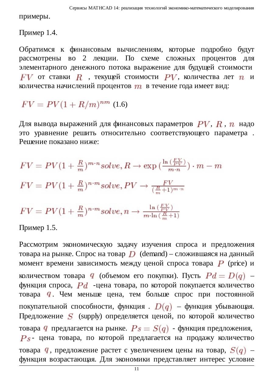
В курсе рассмотрены основные понятия и принципы экономико-математического моделирования, представлены классические и неоклассические модели экономических процессов, и показаны технологии их реализации сервисами MathCAD.
Материал, представленный в пособии, прошел апробацию в рамках учебного процесса на базе Уральского государственного экономического университета (г. Екатеринбург), реализуемого специалистами кафедры Бизнес-информатики в подготовке специалистов, бакалавров и магистрантов. Ряд моделей, рассмотренных в пособии, являются интеллектуальным потенциалом кафедры и представлены впервые. В курсе для каждой задачи приведены листинги реализации в среде с постановкой и
решением, практически все решения хорошо иллюстрированы в виде двумерных и трехмерных графиков, для реализации части моделей используются технологии программирования в пакете MathCAD. Это позволяет использовать предложенный
материал для решения аналогичных задач.