

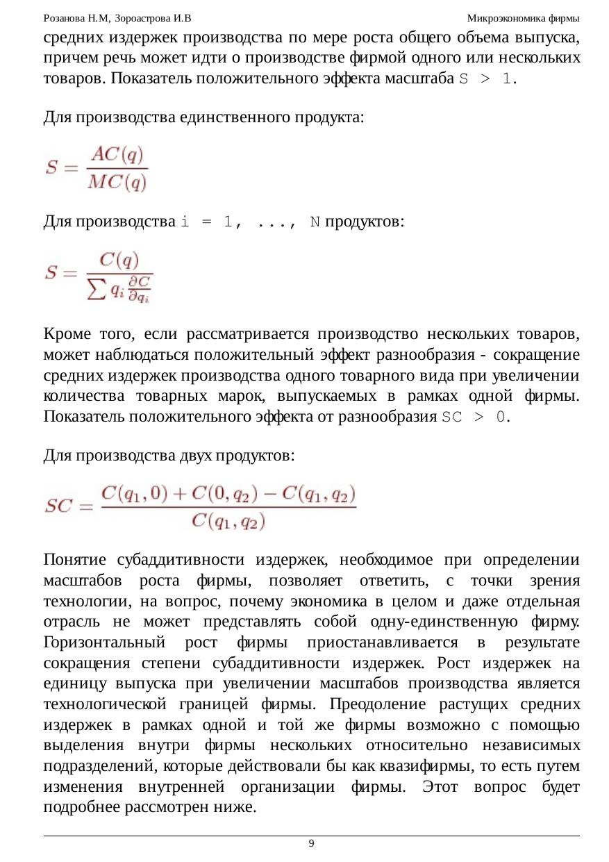
Микроэкономика фирмы
Микроэкономика фирмы
Авторы: Розанова Н.М., Зороастрова И.В.
Издательство: Национальный Открытый Университет "ИНТУИТ"
Издание: 2-е изд.
ISBN 978-5-94774-712-6; 2016 г.
Кол-во страниц: 430
О книге:
Курс показывает, каким образом действуют фирмы в современной экономике, их методы и способы принятия решений, последствия таких решений для экономики в целом и для отдельных рынков.
Фирма рассматривается с точки зрения частичного равновесия в экономике, исследуется, каким образом деятельность фирмы подвержена влиянию и влияет на структуру отдельных рынков. Анализируются место фирмы в экономической системе и поведение фирмы на разных рынках: рынках товаров и услуг, рынке труда, финансовых рынках, международных рынках. В деталях представлены отношения фирмы с потребителями - стратегия и тактика фирмы, определяющая сбыт товаров и услуг; взаимодействия фирмы с международными агентами - фирмами и банками
других государств - для обеспечения интеграции данной экономики в мировое хозяйственное сообщество; отношения фирмы с государством: целесообразность, проблемы, положительные и отрицательные стороны регулирования правительством деятельности фирм; роль фирмы в обществе в целом - новые требования, которые общество как целостная единица экономической системы предъявляет фирме. Настоящее пособие является необходимым при изучении учебных курсов "Теория фирмы", "Микроэкономика", "Экономическая теория".